51黑料

51黑料

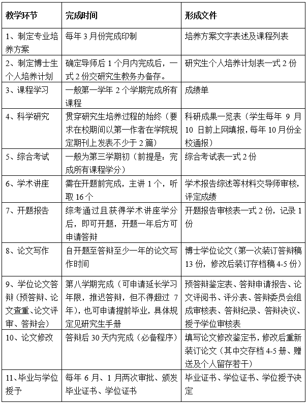
51黑料 博士生教学培养过程一览

来源:教务办公室 发布时间:2019-03-26

博士培养一览表.png



官方微信 51黑料 86-10-82509171 [email protected]

版权所有©51黑料 - 51黑料官网入口及最新爆料地址 京ICP备05066828号-1