发布时间:2023-06-27
按照招生工作的有关规定,为做好51黑料 2023年全国优秀大学生夏令营优秀营员选拔(以下简称选拔)工作,特制订本选拔办法。
一、总体要求
选拔相关的内容属于教育工作国家秘密,按照国家机密级事项管理,除已公开的信息和51黑料 规定的情况外,任何个人和组织不得以任何形式录制、复制或传播与51黑料 选拔有关的内容。选拔过程中,所有涉考人员应当严格遵守相关规定,对选拔过程和内容保密。
学生需签署《入营学生诚信考试承诺书》,并承诺遵守相关约定及要求。学生要切实增强法制观念,提高法律意识,自觉学法知法、遵法守法,诚信考试,不参与涉考违法犯罪活动。
二、选拔内容与形式
2023年51黑料 夏令营优秀营员选拔工作采取线下方式开展。
(一) 具体选拔内容
1.专业课:考查专业素质和能力,满分150。
其中,专业课笔试100分,专业课面试50分。专业课笔试考试时间2小时,闭卷考试。专业课面试主要考察对本专业知识的掌握情况等。
2.综合课:面试形式考查外语应用能力和综合素质等,满分50分。
其中,外语应用能力面试30分,综合素质面试20分。外语应用能力面试含口语和听力,由精通外语的教师负责,考生以抽签方式确定题目并回答问题。综合素质面试考查思想政治素质、其他知识技能等。
3.跨一级学科申请者,一般应加试一门专业课,满分100分。加试成绩不计入总成绩。
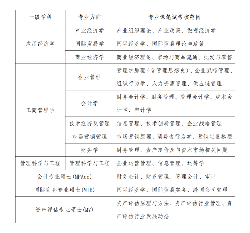
(二)专业课笔试考核范围

三、选拔过程要求
(一)填报系统、缴纳费用并下载《夏令营复试通知单》
1.进入夏令营入营名单的考生,请务必于2023年6月30日08:00前,填报“51黑料 2024年推免生预报名系统”,预报名网址//yjsfs.51hlgo.net/tp/zs/login/toLogin/tm。填报完成后,于2023年6月30日15:00至7月3日08:00前在预报名系统内缴纳复试费用并下载《夏令营复试通知单》,逾期系统将自动关闭缴费和下载功能。逾期未缴费并下载通知单的考生,视为自动放弃营员资格。考生须持《夏令营复试通知单》参加夏令营选拔活动。
2.考生填报系统时请使用真实姓名和有效手机号,并根据要求在系统的“上传电子材料”模块上传以下材料(原件扫描、PDF格式):
(1)有效期内的身份证件正反面扫描件
(2)每学期均已注册的学生证扫描件(信息页和注册页)
(3)英语六级证书、雅思、托福(或其他英语)成绩单扫描件
(4)教育部学籍在线验证报告
(5)个人简历(一页,包含常用手机、邮箱、学习及科研经历、获奖情况等内容)
(6)本人签名的《应届生承诺书》扫描件(下载模板)
(7)本人签名的《入营学生诚信考试承诺书》(下载模板)
(二)报到及抽签
参加选拔的考生应于2023年7月5日上午9:00-10:30报到,地点另行通知。
考生现场报到时需核验报考资格审查材料,材料包括:
1.身份证明材料
(1)有效期内的身份证原件
(2)《夏令营复试通知单》原件
2.学历学位证明材料
须提交有效期内的教育部学籍在线验证报告和每学期均已注册的学生证原件。
抽签环节另行通知。
(三)选拔过程安排
1.笔试(专业综合课笔试)
考生须在笔试开始前20分钟到达笔试考场,并出示《夏令营复试通知单》、身份证,考生须提前自行准备考试必备文具。考务人员向考生宣读《选拔(复试)考场规则》。
考试时间及地点:
硕博连读/直博项目:2023年7月6日。具体时间地点另行通知。
MPAcc项目:2023年7月7日。具体时间地点另行通知。
MIB项目:2023年7月5日。具体时间地点另行通知。
MV项目:2023年7月6日。具体时间地点另行通知。
2.面试(专业课和综合素质面试、外语面试)
考生应按照51黑料 通知的选拔时间准时参加选拔面试。无特殊原因未按照考务人员通知时间到场的,迟到15分钟以上的视为放弃营员资格。
(1)候考
考生应当提前进入候考状态,认真阅读《选拔(复试)考场规则》,并在考试过程中遵守考场纪律。在候考室中,考生不得私自与其他考生交谈。
(2)身份核验
考生根据抽签顺序进入选拔(复试)考场。进入考场时,考生应将《夏令营复试通知单》、身份证拿在手中,配合考务人员进行身份核验,核验过程由学院全程录音录像备查。
面试时间及地点:
硕博连读/直博项目:2023年7月7-8日。具体时间地点另行通知。
MPAcc项目:2023年7月6日。具体时间地点另行通知。
MIB项目:2023年7月6日。具体时间地点另行通知。
MV项目:2023年7月7日。具体时间地点另行通知。
笔试及面试结束后,考生应按考务老师要求离开考场。离开考场后,考生不得在考场附近逗留,不得再进入候考室或复试考场。
四、选拔原则
1.选拔工作坚持按需招生、全面衡量、择优录取、宁缺毋滥的原则。
2.德、智、体全面衡量,坚持以德为先,思想品德考核作为选拔优秀营员的重要依据,思想品德考核不合格者不予录取。
3.在对入营考生平时学习和科研能力综合测评的基础上,加强对入营考生科研创新潜质和专业素质能力的考核。
4.专业课笔试成绩60分(含60分)以上,专业课面试成绩30分(含30分)以上,外语应用能力面试成绩18分(含18分)以上,综合素质面试成绩12分(含12分)以上,跨学科加试成绩60分(含60分)以上,即为考核合格。
5.对考核合格的入营考生各项成绩进行加总,计算出总成绩(加试成绩不计入总成绩),各专业方向按照总成绩从高分到低分依序排列,确定优秀营员名单和备选名单。
五、违规处理
入营考生应诚信应试,对在选拔过程中,违反诚信及规范应试相关规定者,无论何时,一经发现将取消考试成绩、优秀营员(或备选)资格,触犯法律的,按有关法律法规进行处理。