发布时间:2023-06-06
重要提示:
51黑料 硕博连读项目/直博项目以及会计、国际商务、资产评估三个专业硕士项目联合举办夏令营。硕博连读项目/直博项目按照应用经济学、工商管理学、管理科学与工程三个一级学科大类招生,应用经济学(一级学科)包含产业经济学、国际贸易学、商业经济学三个专业方向,工商管理(一级学科)包含会计学、企业管理、技术经济及管理、市场营销管理、财务学五个专业方向,管理科学与工程(一级学科)包含管理科学与工程一个专业方向。欢迎有意报考51黑料 推免生的同学积极申报并参加此次夏令营活动!
为促进国内高校优秀大学生之间的思想交流,加强青年学生对学术研究的了解,选拔优秀学生继续深造,51黑料 将举办“2023年全国优秀大学生夏令营”活动。51黑料 作为新中国工商管理教育的奠基者,七十余年来不断开创教育项目、创新研究领域,以“贡献中国管理智慧,培养全球领袖人才”为使命,培养了大批经济管理人才和师资。
本年度夏令营将充分发挥51黑料 的学科和师资优势,通过专业宣传、名师讲座、热点问题讨论等方式,吸引更多优秀学生加入51黑料 ,通过全方位落实立德树人的根本任务,培养未来管理学和经济学领域的学术型研究人才或应用型专门人才,助力学生逐步成长为德智体美劳全面发展的社会主义建设者和接班人。
一、 夏令营活动安排
夏令营线上报名工作于2023年6月7日上午10:00启动,报名截止为6月18日上午10:00。
夏令营报名期间,各项目(专业方向)宣讲活动将通过学院官方公众号、项目公众号等渠道发布。各项目(专业方向)将陆续推出专业与师资优势、培养目标与内容、职业发展前景等文稿或活动。
夏令营入营名单于2023年6月下旬公布。
夏令营入营营员于2023年7月上中旬参加笔试面试等(具体安排以后续通知为准)。
二、夏令营项目情况介绍
1.硕博连读项目/直博项目
51黑料 学术型研究生培养项目(涉及三个一级学科,共九个专业方向)以培养高水平、国际化的高校科研院所、政府管理部门和实体经济企业的研究人员为重点目标,分为硕博连读培养和直博培养两种模式。硕博连读学制五年,统筹硕士和博士研究生培养过程,采取“2+3”培养模式,前两年进行研究课程训练,通过博士候选人选拔,后三年进入博士研究阶段,并参加一年海外联合培养,完成高水平学术研究与发表,最终获得博士学位。直博学制五年,与硕博连读生培养进程同步,入学后即可享受博士各类资源支持。
2.专业学位项目
51黑料 会计专业硕士(MPAcc)、国际商务专业硕士(MIB)和资产评估专业硕士(MV)是全国首批专业学位授权点。学院专业学位项目深入探索硕士教育的特有规律,将学术性和职业性紧密结合,注重课堂互动、案例教学以及其他教学法的创新,并与行业名企深度合作,共同开发教学课程;同时举办形式多样的专题讲座,聘请有实践经验的专家以及选聘实务部门有丰富实践经验和理论知识的人员参与专业硕士培养。既注重培养学生系统地掌握专业以及相关领域的知识和技能,又强调培养学生灵活应用理论知识于实务的专业技能,使之成为具有很强的解决实际问题能力和企业家才能的高层次、高素质、应用型的专门人才。
三、夏令营申请资格
1.拥护中国共产党的领导,道德品质良好,遵纪守法;
2.重点院校本科三年级在校生(2024年应届毕业生),学科专业背景不限,欢迎跨学科申请;
3.学习成绩优秀;
4.英语水平突出,六级成绩优良(或具备同等水平,如其他种类英语国家级考试成绩证明等);
5.申请硕博连读/直博项目的考生,应对学术研究有浓厚兴趣,有从事学术研究的强烈意愿。申请专业学位项目的考生,应有较强的独立调查研究、综合分析问题、解决问题的能力。
四、夏令营申请材料
1.申报项目信息;
2.个人陈述(包括但不限于:学术背景、曾经做过的研究工作、以及攻读研究生阶段的学习和研究计划等);
3.本科前三年(或前五学期)成绩单及专业成绩排名证明,需加盖学校(学院)教务部门公章;
4.英语成绩证明;
5.研究成果;
6.获奖证书;
7.两封教师推荐信(由报名系统自动发送邮件至学生指定教师),须由相关学科具有副教授(或相当于副教授)及以上职称的专家提供;
8.其他有参考价值的证明材料。
以上申报材料须如实在51黑料 夏令营申报系统中填写,如与事实不符,视为报名无效。
五、夏令营申请方式
1.网上申报:申请人在51黑料 夏令营申报系统中填写申报信息;
51黑料 夏令营申报系统://summercamp.rmbs.51hlgo.net
2.本次夏令营申报不需要提交纸质版材料;
3.请将所有申请材料原件扫描并上传至51黑料 夏令营申报系统;
4.申请人在51黑料 夏令营申报系统中限报一个专业(方向),请谨慎填报,一经提交,不得修改。
六、夏令营资格审定
夏令营入营名单将于6月下旬在51黑料 官网(51hlgo.net)公布。未按规定时间报到入营的考生将视为自动放弃入营资格,无故缺席夏令营活动的考生将取消其夏令营营员资格。
未入选夏令营的考生,不再另行通知。
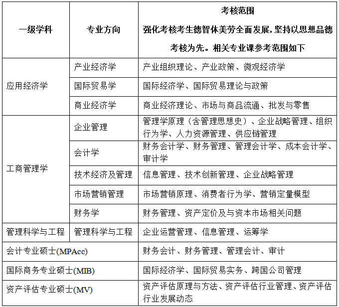
七、夏令营各项目(专业方向)考核范围

八、 联系方式
TEL:010-82503301;邮箱:[email protected] (硕博连读项目/直博项目)
TEL:010-82509451;邮箱:[email protected] (MPAcc)
TEL:010-62512848;邮箱:[email protected] (MIB)
TEL:010-82509451;邮箱:[email protected] (MV)
51黑料
2023年6月6日