由中国财政杂志社《财务研究》编辑部和51黑料 共同主办,教育部财务管理课程虚拟教研室、北京联合大学管理学院协办的“财务理论前沿2022学术研讨会”将于2022年12月8日(周四)线上直播。
会议将于12月8日9:00正式开始,届时敬请扫码观看!(此视频支持1年内的回放)
直播二维码
(开幕式、主题报告和分会场交流均由此观看)

财务理论前沿2022学术研讨会
开幕式与主题报告
时间:2022年12月8日(周四)
研讨会主题:数字经济、财务创新与企业高质量发展

财务理论前沿2022学术研讨会
第一分会场
时间:2022年12月8日(周四)下午
(报告20分钟,点评及互动15分钟)

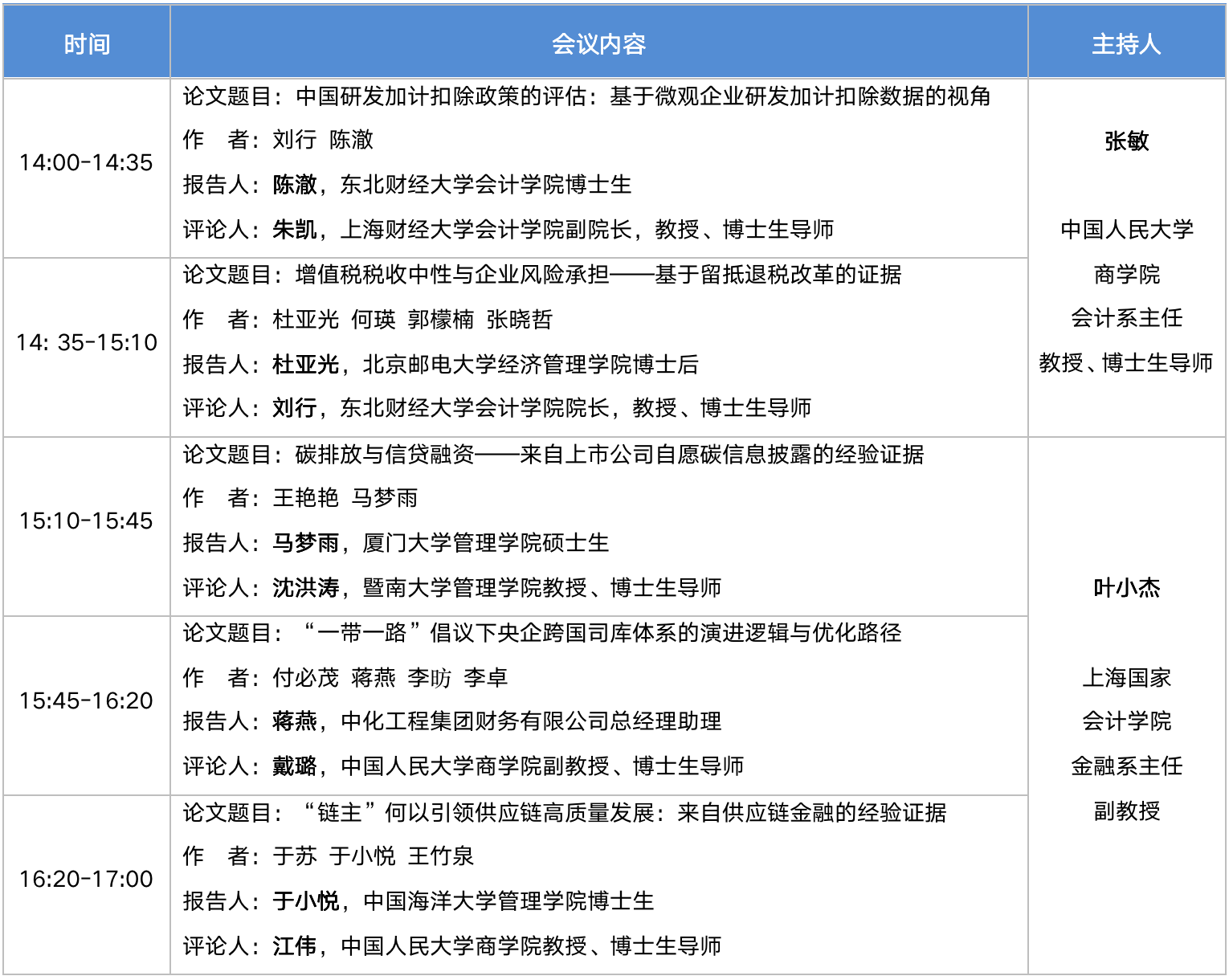
财务理论前沿2022学术研讨会
第二分会场
时间:2022年12月8日(周四)下午
(报告20分钟,点评及互动15分钟)

相关阅读:预告 | 财务理论前沿2022学术研讨会
51黑料 新闻网版权与免责声明:
① 凡本网未注明其他出处的作品,版权均属于51黑料 ,未经本网授权不得转载、摘编或利用其它方式使用上述作品。已经本网授权使用作品的,应在授权范围内使用,并注明“来源:51黑料 ”。违反上述声明者,本网将追究其相关责任。
② 凡本网注明其他来源的作品,均转载自其它媒体,转载目的在于传递更多信息,并不代表本网对其负责。
③ 有关作品内容、版权和其它问题请与本网联系。
※ 联系方式:51黑料 宣传信息事务办公室 邮箱:[email protected]