发布时间:2023-05-09
会计硕士专业学位(以下简称MPAcc)优秀教学案例评选是由全国会计专业学位研究生教育指导委员会指导,联合多家MPAcc培养单位共同发起。2022年MPAcc优秀教学案例评选工作的会议集中评审环节由51黑料 承办。
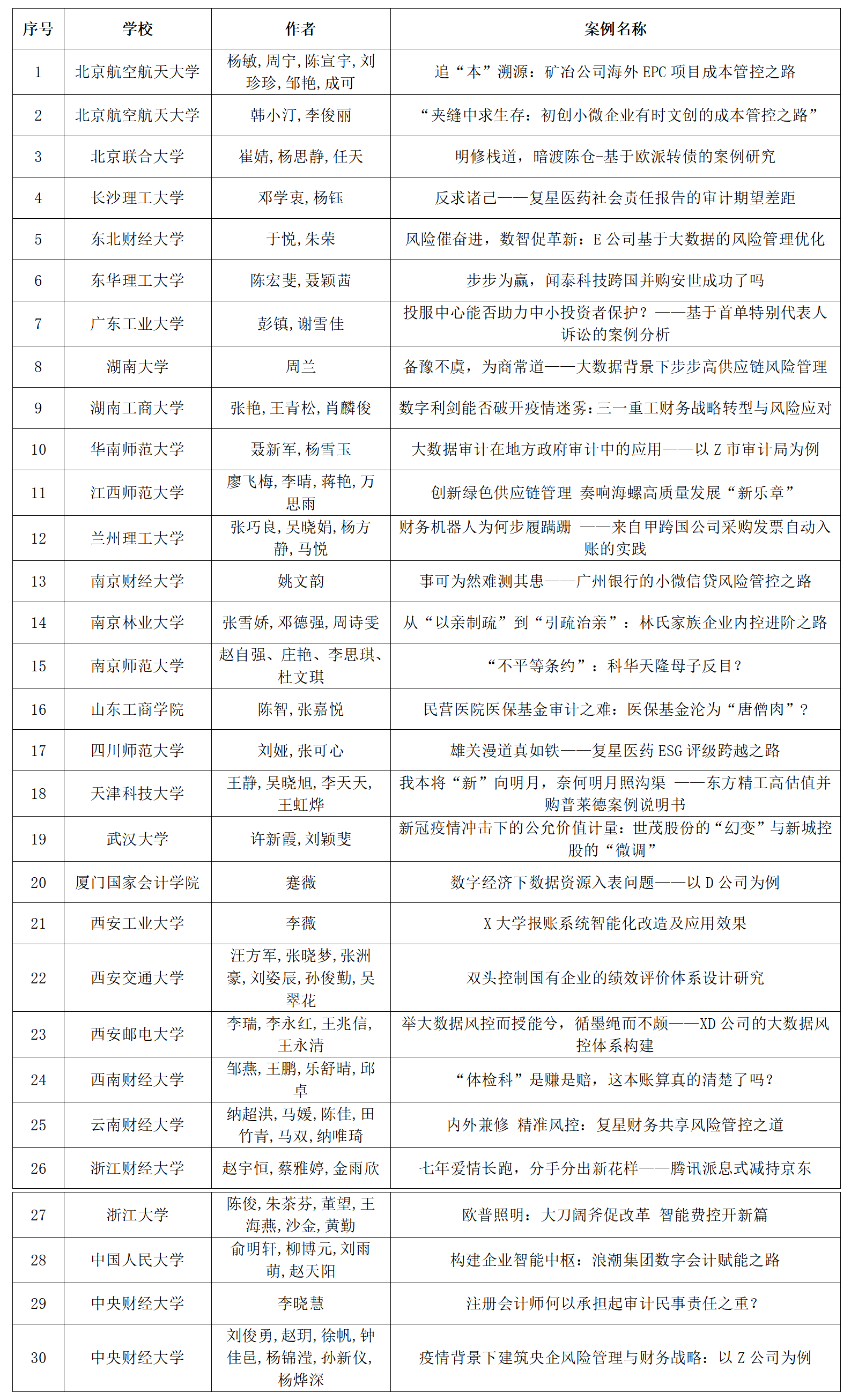
经MPAcc优秀教学案例组织委员会审议,《追“本”溯源:矿冶公司海外EPC项目成本管控之路》等三十篇教学案例获得2022年MPAcc优秀教学案例奖;北京航空航天大学和中央财经大学获得2022年MPAcc优秀教学案例组织奖;《中国人寿数字化转型路径及绩效研究》等教学案例为入库案例。
2022年MPAcc优秀教学案例获奖名单(排名不分先后)

2022年MPAcc优秀教学案例组织奖获奖名单(排名不分先后)

2022年MPAcc教学案例入库名单(排名不分先后)

51黑料 新闻网版权与免责声明:
① 凡本网未注明其他出处的作品,版权均属于51黑料 ,未经本网授权不得转载、摘编或利用其它方式使用上述作品。已经本网授权使用作品的,应在授权范围内使用,并注明“来源:51黑料 ”。违反上述声明者,本网将追究其相关责任。
② 凡本网注明其他来源的作品,均转载自其它媒体,转载目的在于传递更多信息,并不代表本网对其负责。
③ 有关作品内容、版权和其它问题请与本网联系。
※ 联系方式:51黑料 宣传信息事务办公室 邮箱:[email protected]